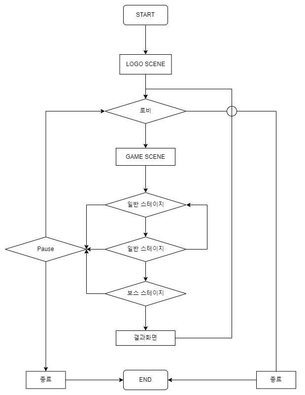
프로토타입 라이프 사이클(?)
로고 씬

터치하면 로비화면으로 이동
로비 씬

포탈 or 우주선을 탑승하여 스테이지 입장(게임 씬 이동)
게임 씬

UI
좌상단 HP 등의 플레이어 상태
- 0이면 플레이어 사망(사망 애니메이션)
- 결과화면으로 이동
좌하단 이동 조이스틱
우하단 공격 조이스틱
플레이어
조이스틱 입력을 받아 이동
- 좌 우로 스프라이트
조이스틱 입력을 받아 공격
- 조이스틱 방향으로 무기 회전
몬스터
플레이어에게 탄환 발사 or 돌진
피격과 타격
결과화면
게임 진행상황 표시
로비로 이동
퍼즈화면
게임 재개
게임 종료
간단한 옵션 조작
프로토타입 R&D 목록
전투
조이스틱 입력을 받아 이동
- 좌 우로 스프라이트
조이스틱 입력을 받아 공격
- 조이스틱 방향으로 무기 회전
- 조이스틱 방향으로 총알 발사
- 적, 벽에 닿거나 화면 밖으로 나가면 삭제(오브젝트 풀링)
- 적에게 닿으면 데미지를 준다
플레이어는 근접 몬스터 or 적 총알에 피격시 hp감소 0이하면 사망
몬스터는 총알발사, 돌진, 피격
애니메이션
중요!
절차적 랜덤 맵 생성
에이스타 알고리즘 : 몬스터의 이동
또는
2D Navmesh using Unity
https://www.youtube.com/watch?v=SDfEytEjb5o
'[ProjectT] > 개발일지' 카테고리의 다른 글
| [21.11.24] 조이스틱 공격_02 (0) | 2021.11.24 |
|---|---|
| [21.11.23] 조이스틱 공격_01 (0) | 2021.11.24 |
| [21.11.23] 조이스틱 이동 (0) | 2021.11.24 |
| [ProjectT] 전투화면 리소스 배치 (0) | 2021.11.24 |
| [ProjectT] ProjectT(가제) : 컨셉기획 (0) | 2021.11.24 |
